
隨著分布式光伏裝機越來越多,某些地方出現紅區,當地電力公司要求新建分布式光伏自發自用,進行做防逆流措施,以滿足當地電力公司的規定和要求。
l 政策推動
國家能源局頒布的《分布式光伏發電開發建設管理辦法》規定,6MW及以上的分布式光伏要求全部自發自用,針對6MW以下的分布式光伏要求自發自用、余電上網的模式,針對部分區域存在分布式光伏裝機限制的,部分小于6MW的分布式光伏也要求自發自用,做防逆流控制要求。
為了實現上述目標,推出一種防逆流方案,即協調控制器ACCU-100結合防逆流保護裝置AM5SE-IS方案,通過監測公共連接點逆流情況,一旦檢測到逆流或即將出現逆流,就會通過通信接口發送信號給協調控制器,協調控制器通過監測市電總進線處的功率和實時的發電功率,經過系統的計算生成對應的逆變器調節指令,來實現光伏防逆流的柔性調節功能。同時防逆流保護裝置內設置逆功率或者低功率保護功能作為柔性調節失控下的逆流保障。這種方法既可以保證電力系統按照設計運行,保護電網的安全和穩定,又可以大化利用光伏發電。
l 光伏防逆流位置
如圖1所示,虛框為用戶電網,該用戶電網通過公共連接點C與電網相連。在用戶電網內部,有兩個分布式光伏發電系統,分別通過A點和B點與用戶電網相連,A點和B點均為并網點,但不是公共連接點。在D點有分布式光伏發電系統直接與公共電網相連,D點是并網點,也是公共連接點。因此分布式光伏的防逆流應當監視公共連接點(C或者D點)處的上網功率。

l 國標要求
根據《GB/T 50865-2013 光伏發電接入配電網設計規范》和《GB/T 29319-2012 光伏發電系統接入配電網技術規定》等國家標準中均明確提出防逆流要求:當光伏發電系統設計為不可逆并網方式,應配置逆向功率保護設備。當檢測到逆向電流超過額定輸出的5%時,光伏發電系統應在2s內自動降低出力或停止向電網線路送電。
主要產品清單如下:

(1)ACCU-100微電網協調控制器
通過監測市電總進線處防逆流信號,將市電取電信號上傳至ACCU-100微電網協調控制器。該控制器會對逆流數據展開精確的邏輯計算,進而據此對逆變器的輸出功率進行調整,最終實現無逆流運行。
ACCU-100 與智慧能源管理云平臺緊密配合,構建高效系統架構。控制器精準調控分布式能源,并與云端平臺實時交互,響應云端策略配置,實現跨站點、跨區域海量數據接入與分析,為各站點提供精準管控與最佳控制方案,遠程監控運維功能進一步提升管理效率。
(2)防逆流保護裝置
為確保系統的可靠性,配置的防逆流保護裝置,在控制器出現故障或通訊中斷等異常情況下,能夠迅速切斷或者輪切并網柜斷路器,保障電網安全。防逆流保護裝置目前有2款,可以根據應用場景來選擇。
1)并網點與逆流檢測點距離較近(建議200m以內)
可選用AM5SE-IS防逆流保護裝置,具有:逆功率跳閘、逆功率恢復合閘;低功率跳閘、低功率恢復合閘。
2)并網點與逆流檢測點距離較遠(超過200m)
可選用AM5SE-PV系列主從機防逆流保護裝置。具有:主從機方案四段低功率/低功率恢復合閘;主從機方案逆功率/逆功率恢復合閘;主機防孤島保護、從機防孤島保護。
3)智慧能源管理平臺
借助 AcrelEMS 3.0智慧能源管理平臺,可對用戶微電網的光伏發電系統以及用電負荷展開實時監測。結合先進的光伏預測技術,該平臺能夠優化運行策略,實現源荷之間的有序互動。不僅可以靈活調節逆變器出力,有效避免逆流現象,還能充分滿足企業微電網在能效管理數字化、安全分析智能化等方面的需求,顯著提高微電網的運行效率和能源利用率。
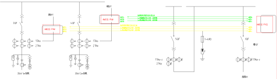
(1)單進線單并網點防逆流保護裝置接線示意圖如圖2所示。

圖2 AM5SE-IS防逆流保護裝置接線示意圖
(2)單進線多并網點,且防逆流點與并網點距離超過200米的防逆流保護裝置接線示意圖如圖3所示。
若一路市電進線下帶多個并網點,主機選用AM5SE-PVM、從機選用AM5SE-PVS(*最多支持1主5從),如圖3所示。
圖3 AM5SE-PV主從機方案防逆流保護裝置接線示意圖(1)
(3)多進線單/多并網點,且防逆流點與并網點距離超過200米的防逆流保護裝置接線示意圖如圖4所示。
當市電進線為多路電源進線帶1或多個并網點,主機選用AM5SE-PVM、從機選用AM5SE-PVS2(1個主機*多支持5個從機、1個從機*多接受4個主機),如圖4所示。
圖4 AM5SE-PV主從機方案防逆流保護裝置接線示意圖(2)
通過在市電進線處安裝防逆流裝置(針對多進線多并網點的,可以采用主從機防逆流裝置),實時監測光伏上網情況,將監測信號上傳給協調控制器。通過對逆流數據的邏輯計算對逆變器的輸出功率進行調整,實現無逆流情況。
圖5 協調控制器與保護裝置組網接線示意圖
根據現場環境,對光伏防逆流所需設備進行數據采集。
1)市電連接點
主要功能:監測市電實時交互功率。
相關設備:關口表或防逆流保護裝置。
2)光伏并網柜
主要功能:監測光伏設備的實時功率、通信狀態、運行狀態等。
相關設備:光伏并網電表、斷路器狀態。
設備關系:光伏節點下可能包含多個光伏單元。
3)光伏單元
主要功能:執行光伏功率調控命令。
相關設備:光伏逆變器、SmartLogger(華為數據采集器,可批量控制光伏逆變器)。
(1)防逆流保護裝置保護部分
根據現場實際情況對防逆流保護裝置進行參數的分段式整定,當柔性調節失效或者響應不及時發生時,防逆流保護裝置將進行跳閘保護,避免考核與罰款。在監測逆流消失后會重新合閘。
其中保護裝置的整定參考如下:
1)《光伏發電接入配電網設計規范》GB/T 50865-2013,6.3.2 當光伏發電系統設計為不可逆并網方式時,應配置逆向功率保護設備。當檢測到逆向電流超過額定輸出的5%時,光伏發電系統應在2s內自動降低出力或停止向電網線路送電。
2)《建筑光伏系統應用技術標準[附條文說明]》GB/T 51368-2019 8.9.3 建筑光伏系統并網自動化系統應符合下列規定:建筑光伏系統設計為不可逆并網方式時,應配置逆向功率保護設備。逆功率保護應具有當檢測到逆向電流超過額定輸出的5%時,建筑光伏系統應在2s內自動降低出力或停止向電網線路送電。
項目考慮反饋調控的時間差和適當的裕量,防逆流保護裝置參數整定如下:
1)允許部分逆流:逆功率保護按照當檢測到逆向電流超過額定輸出的2.5%時,建筑光伏系統按照2s內自動降低出力或停止向電網線路送電進行整定。
2)不允許逆流:逆功率保護按照負荷波動的差值進行低功率設置,時間按照采集時間+逆變器設備動作時間之和進行設置。
(2)柔性調節部分
參數定義如下:
| 名稱 | 描述 | 設備 |
| 實時值 | ||
| p_cc | 市電連接點功率 | 關口表或防逆流裝置 |
| p_pv | 光伏實際總發電功率 | 并網柜 |
| p_pv_rp | 光伏有效總額定功率 | 光伏單元 |
| pv_state_1 | 光伏單元通信狀態 | 光伏單元 |
| pv_state_2 | 光伏單元正常并網狀態(相對應的是限額并網) | 光伏單元 |
| DL_state_1 | 并網柜斷路器(多個類同) | 并網柜 |
| pv_mode | 光伏單元運行模式 | 光伏單元 |
| 設定值 | ||
| p_cc_set_min | 降光伏功率閾值(該值需高于防逆流保護裝置整定值) | |
| p_cc_set_max | 功率恢復閾值 | |
| p_coef | 功率系數 | |
| p_dead_line | 光伏功率死區防止頻繁觸發降光伏功率 | |
| p_pv_rate_max | 光伏功率調節比例上限 | |
l 降光伏功率詳細流程:
1. 計算光伏有效總額定功率,通信狀態正常且運行模式正常為有效;
2. 驗證額定功率有效性(大于零);
3. 計算下發功率p_rate
p_rate = (p_pv - (p_cc_set_min - p_cc) - p_dead_line) / p_pv_rp ;
4. 驗證下發功率p_rate有效性(大于等于零);
5. 下發功率系數處理;
6. 允許下發功率驗證(需與上次下發功率不同);
7. 下發功率,執行批量遙設。
l 光伏功率復歸詳細流程:
1. 驗證光伏單元能否升功率(是否已正常并網)
2. 計算光伏有效總額定功率,通信正常、運行模式正常且不處于正常并網狀態為有效;
3. 驗證額定功率有效性(大于零);
4. 復歸步長合理性判斷,防止調整幅度過大導致逆流產生
p_pv_rp * p_pv_step < p_cc_set_max - p_cc_set_min
5. 計算下發功率p_rate
p_rate = (p_pv / p_pv_rp) + p_pv_step ;
6. 驗證下發功率p_rate有效性(大于等于零且小于光伏功率調節比例上限);
7. 下發功率系數處理;
8. 允許下發功率驗證(需與上次下發功率不同);
9. 下發功率,執行批量遙設。
策略流程圖如下: